15个排污许可证检查要点




排污单位基本信息 排污许可管理类型 有效日期 排污许可管理等级 变更排污许可证 重新申请排污许可证 排污许可证正副本原件 环评材料 登记管理


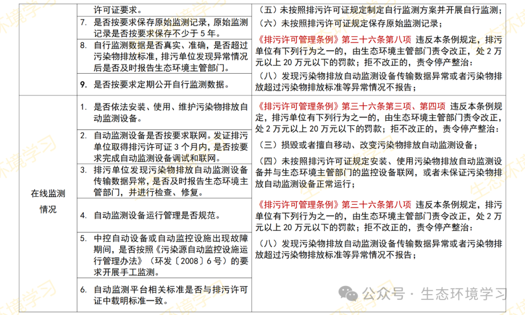
排污许可执行情况汇总表 企业基本信息表 污染防治设施运行情况表 自行监测情况 台账管理信息 实际排放情况 信息公开情况 附件 内部环境管理体系建设与运行情况 其他排污许可证规定的内容执行情况 其他需要说明的情况
排污许可证副本 环境管理台账记录 在线监测数据、自行监测报告 排污单位环境管理台账及排污许可证执行报告技术规范 总则 行业排污许可证申请与核发技术规范 排污许可证申请与核发技术规范 总则
停产企业未主动按时提交执行报告 排污单位基本信息 污染治理设施运行情况 自行监测情况 实际排放情况及达标判定分析 附图附件








